2026年05月17日星期日

新公司法司法解释意见稿逐条对照表

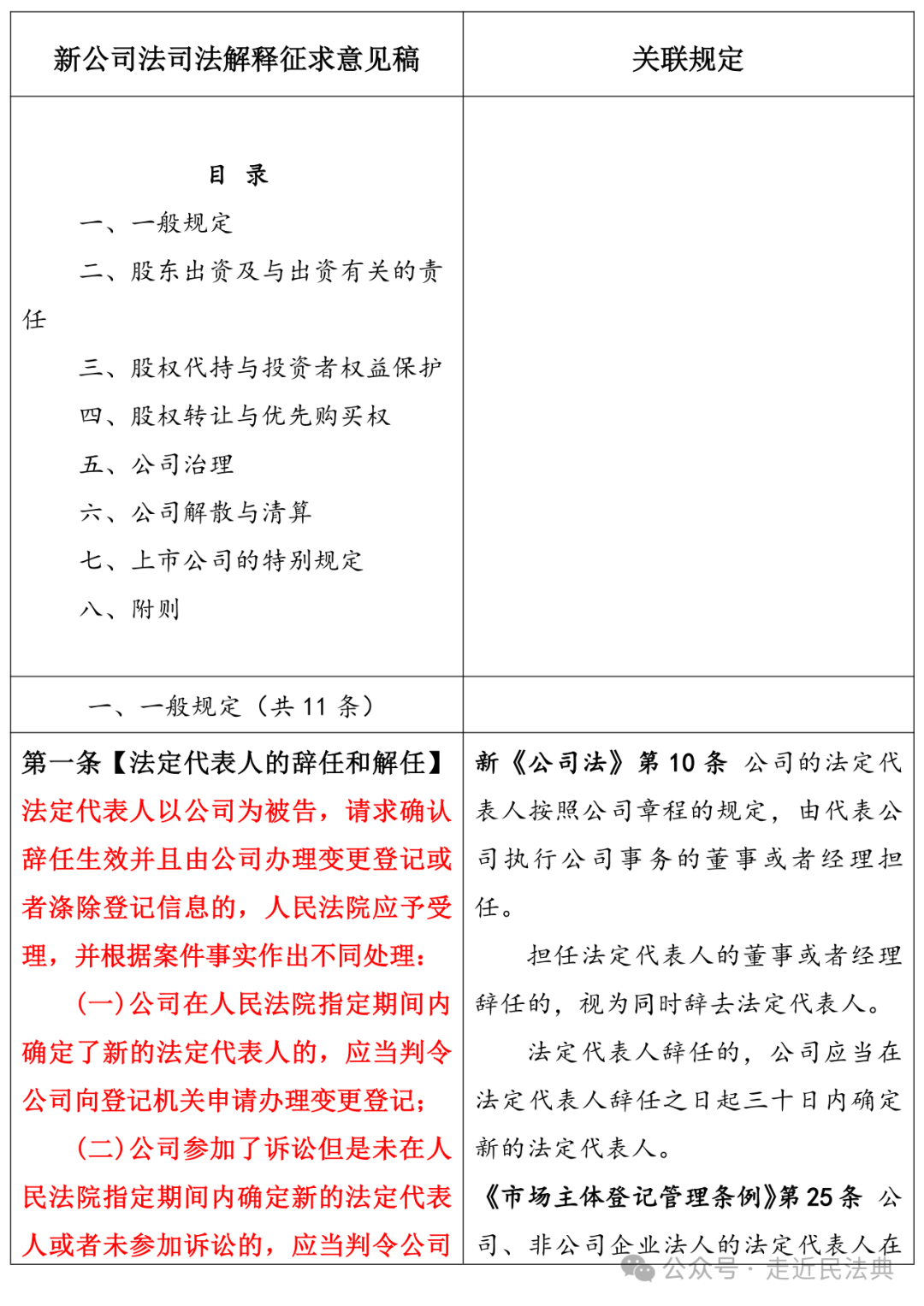
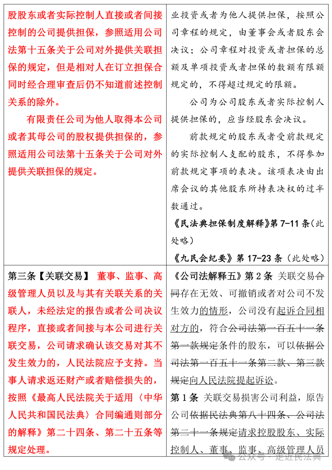
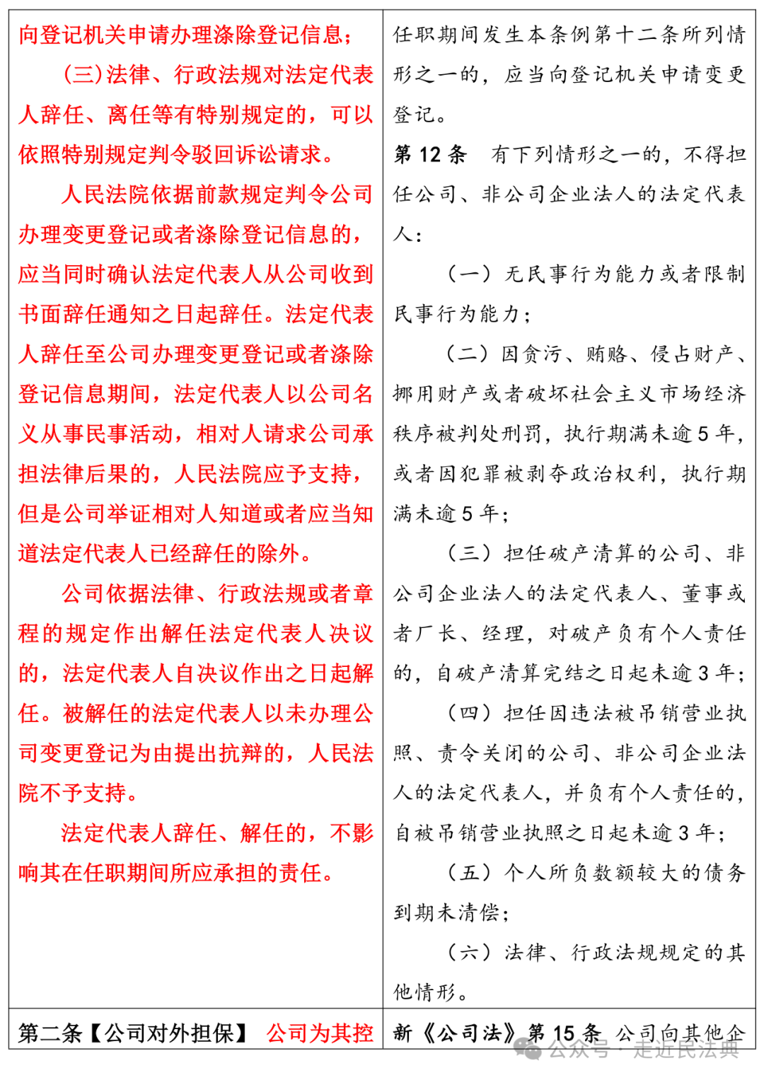
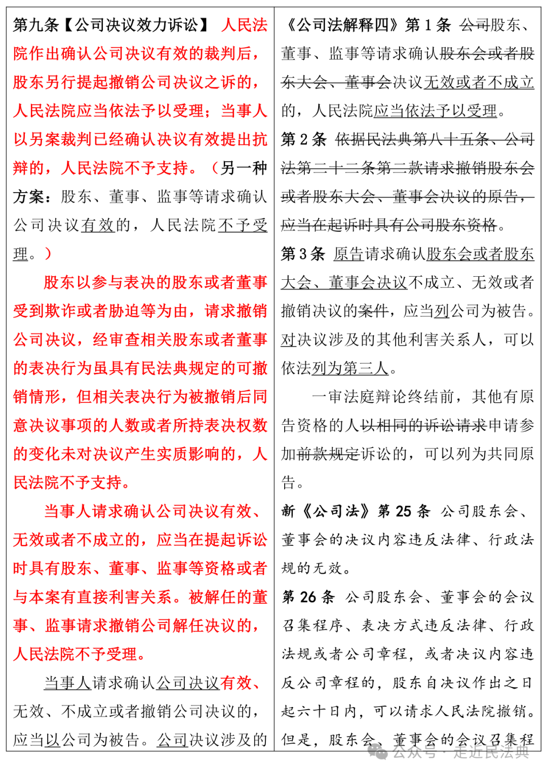
近日,《最高人民法院关于适用<中华人民共和国公司法>若干问题的解释(征求意见稿)》(以下简称新公司法司法解释意见稿)向社会公开征求意见。意见稿共90条,包括一般规定、股东出资及与出资有关的责任、股权代持与投资者权益保护、股权转让与优先购买权、公司治理、公司解散与清算、上市公司的特别规定等八个部分。较新公司法言,意见稿有很多补充、解释、细化性规定。而较原公司法司法解释(即公司法解释一、公司法解释二、公司法解释三、公司法解释四、公司法解释五)言,很多内容属于新增规定,也有不少属于对原公司法解释的修改,当然也有部分属于吸收性规定甚至少量规定与原公司法解释是一致的。

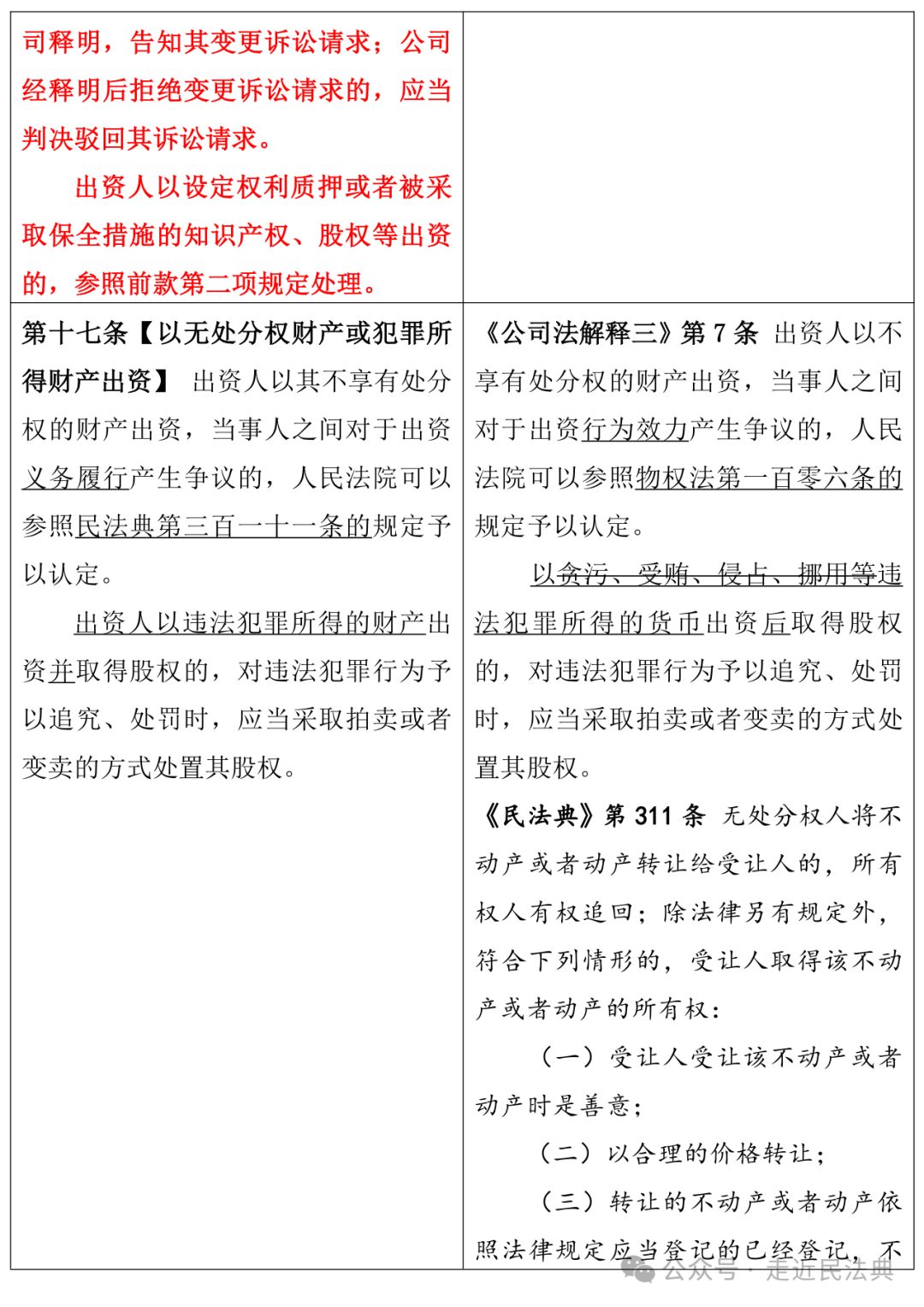
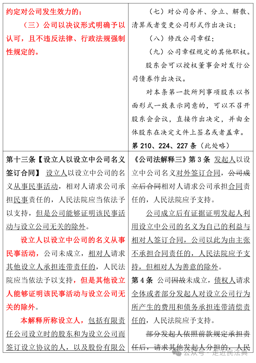
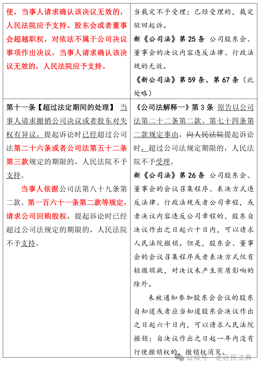
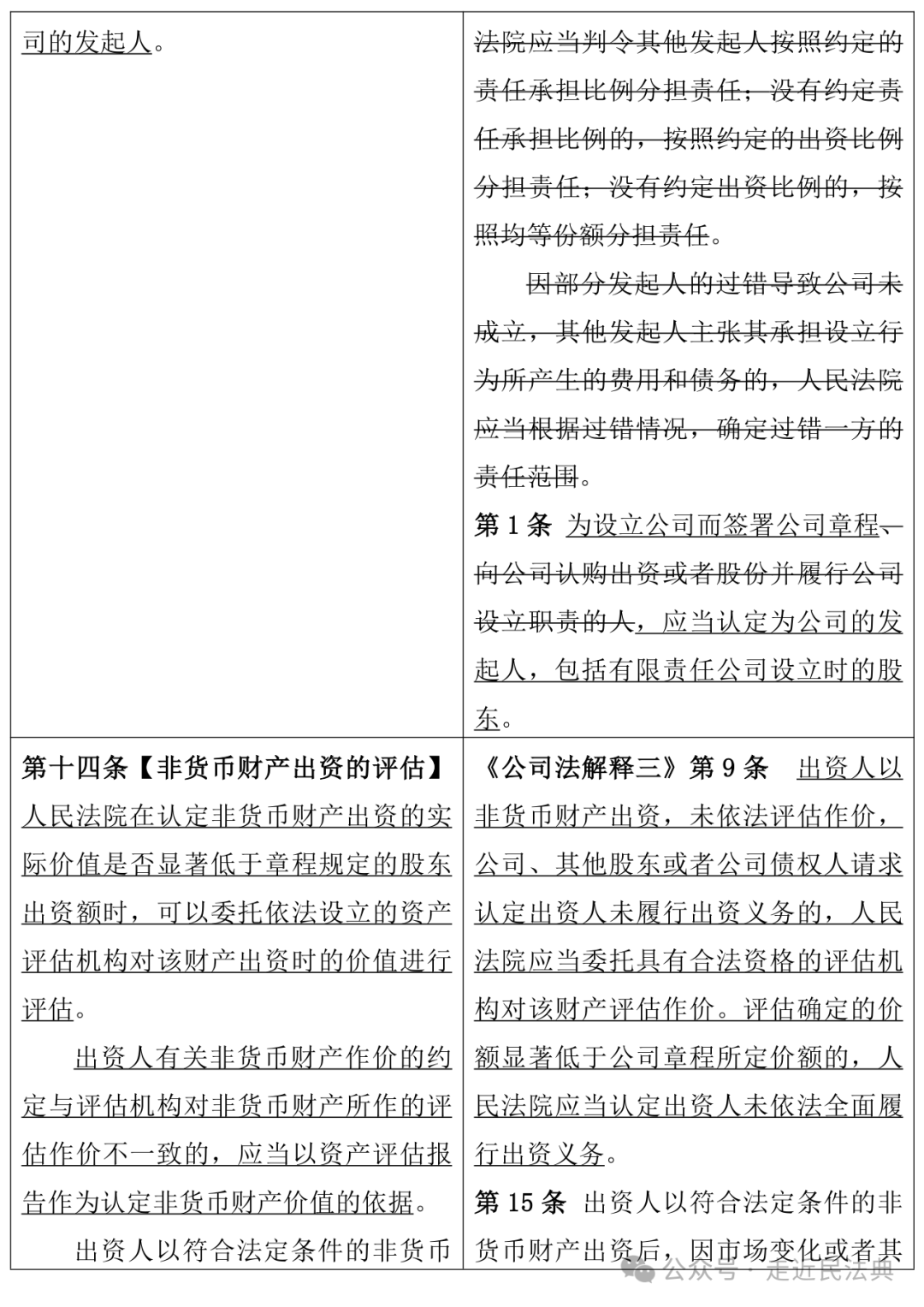
为便于直观比较新公司法司法解释意见稿与原公司法司法解释、新公司法等关联情况,我们逐条进行对照形成下述对照表。左栏为新公司法司法解释意见稿,右栏为原公司法司法解释、新公司法、民法典、九民会纪要等关联规定。左栏红色字体内容为意见稿较原公司法解释增加的规定,右栏加删除线内容为原公司法解释拟被删除的规定,两栏加下划线内容为修改或表述变动的规定。

如前所言,由于新公司法司法解释内容均是对新公司法的细化、解释、补充,并无删除、修改性内容,与新公司法条文并无比较之必要,只需注明关联的新公司法内容即可。因此,上述增、删、改的比较仅在新公司法司法解释意见稿与原公司法司法解释之间进行。为进一步强化新旧公司法解释比较的直观性,表格中的新旧公司法解释均使用了宋体,而其他关联规定使用楷体(注:点击图片放大浏览更清晰)

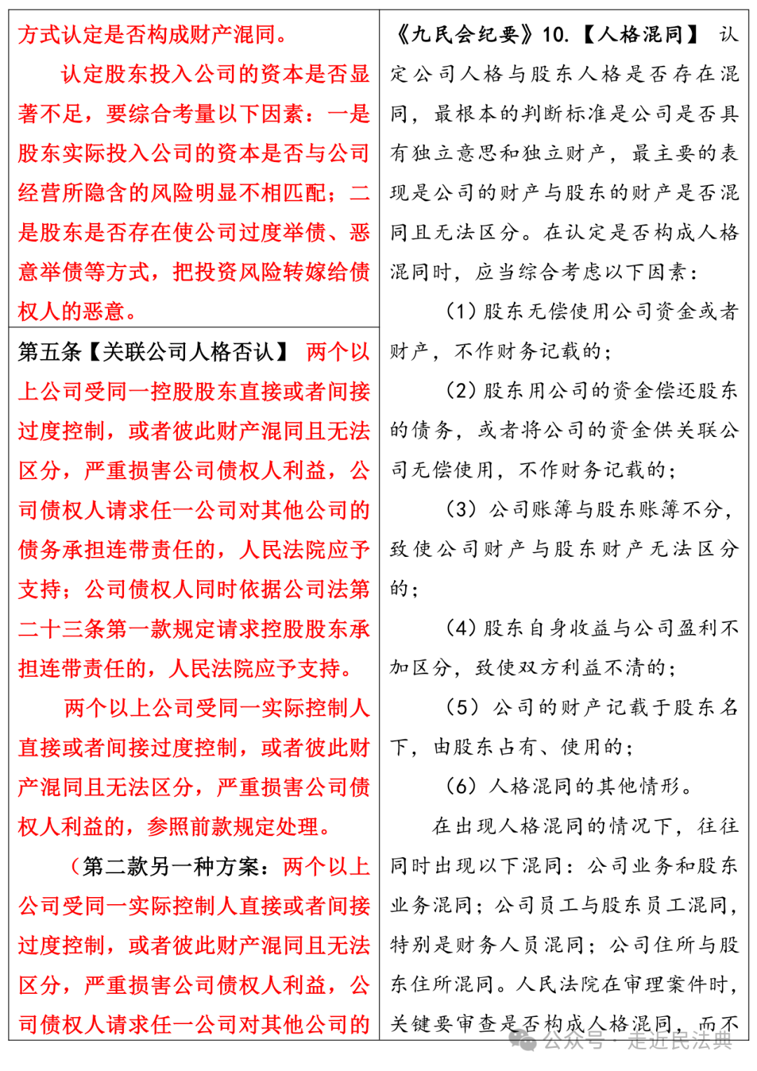
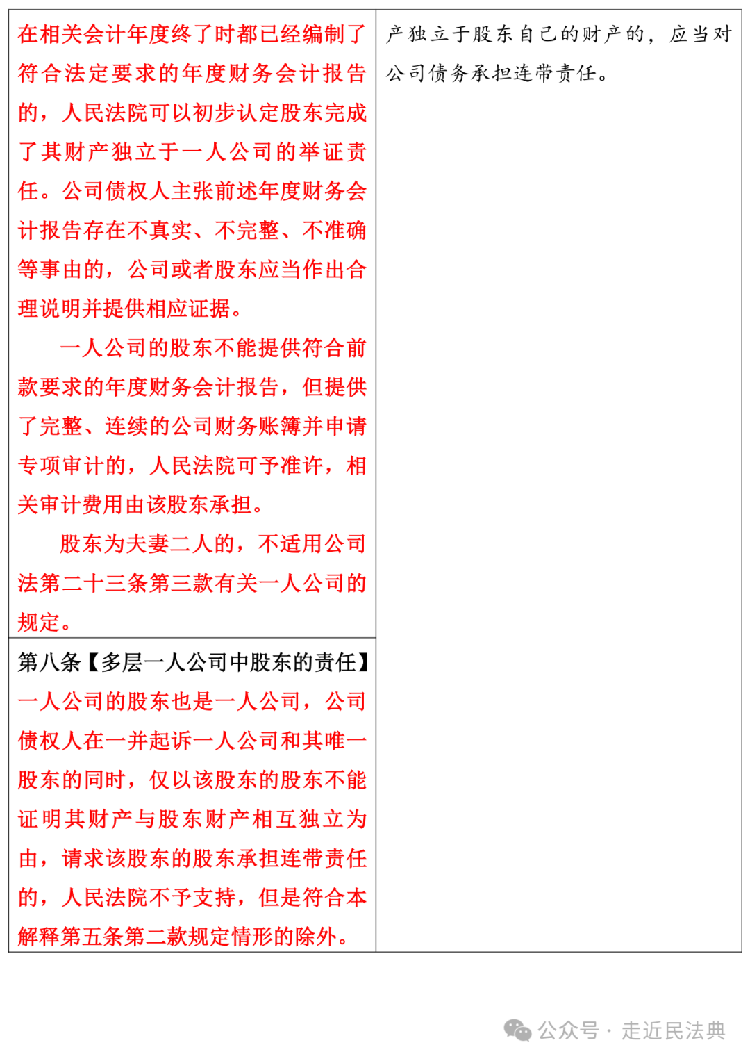
图片
图片
图片
图片
图片
图片
图片
图片
图片
图片
图片
图片
图片
图片
图片
图片
图片
图片
图片

评论